為加強基本民生兜底保障,推動“弱有眾扶”公共服務均衡可及和優質共享,根據《張掖市低收入人口認定及救助幫扶實施辦法》《關于加強低收入人口動態監測做好分層分類社會救助工作的若干措施》等相關要求,結合我市實際,制定本實施方案。
一、總體目標
以習近平新時代中國特色社會主義思想為指導,按照保基本、兜底線、救急難、可持續的總體思路,以統籌救助資源、增強兜底功能、提升服務能力為重點,加強政府、社會、市場等多方資源力量高效協同,推動救助幫扶方式由物質救助向“物質+服務”轉變,由“分散型救助”向“集成式幫扶”轉變。拓寬幫扶救助覆蓋面,逐步推動救助幫扶由“兜底型救助”向“發展型幫扶”轉變,由戶籍人口向常住人口拓展。努力實現救助資源統籌銜接、救助信息聚合共享、救助效率有效提升,讓改革發展成果惠及更多群眾困難群眾,切實兜住兜準兜好基本民生底線。
二、重點任務
(一)完善救助制度體系,構建綜合救助格局
1.著力打造多層次救助體系。持續健全以基本生活救助、專項社會救助、急難社會救助為主體,社會力量參與為補充的分層分類社會救助體系。對符合最低生活保障或特困供養條件的困難群眾,及時納入保障范圍,并根據實際需要給予相應的專項社會救助。對低保邊緣家庭、支出型困難家庭,根據實際需要給予相應的醫療、住房、教育、就業等專項社會救助或臨時救助、慈善救助等必要的救助措施。對遭遇突發事件、意外傷害、重大疾病、突發公共衛生事件或其他特殊原因,導致基本生活暫時陷入困境的家庭或個人以及臨時遇困、生活無著人員,給予急難社會救助。對遭遇自然災害的,給予受災人員救助。(責任單位:市民政局、市醫保局、市住建局、市教育局、市人社局、市應急局、市慈善協會,各縣區人民政府。以下工作任務均需各縣區人民政府落實,不再一一列出。)
2.創新社會救助服務方式。積極推廣“資金+物資+服務”的救助模式,通過政府購買服務,對分散供養特困人員和低保、低收入家庭中生活不能自理的老年人、未成年人、殘疾人、重病患者,提供必要的訪視照料、心理慰藉等服務。加強法律援助,將法律援助對象范圍拓展至低收入家庭。開展司法救助,幫助受到侵害但無法獲得有效賠償的生活困難當事人擺脫生活困境。開展取暖救助。落實孤兒、事實無人撫養兒童、困境兒童等分類保障制度和特殊困難群眾基本殯葬免費服務政策。加強殘疾兒童康復救助,完善殘疾人“兩項補貼”動態調整機制。(責任單位:市民政局、市司法局、市財政局、市殘聯)
3.促進城鄉統籌協調發展。推進社會救助在制度、機制、政策、管理、服務等方面城鄉統籌,實現城鄉救助服務均等化。有序推進持有居住證人員在居住地申辦社會救助。加大農村社會救助投入,逐步縮小城鄉差距。加強同鄉村振興有效銜接,探索建立社會救助促進解決相對貧困的長效機制。完善政策措施,著力推進城鎮困難群眾解困脫困。(責任單位:市民政局、市公安局、市農業農村局)
(二)夯實基本生活救助,實現兜底保障
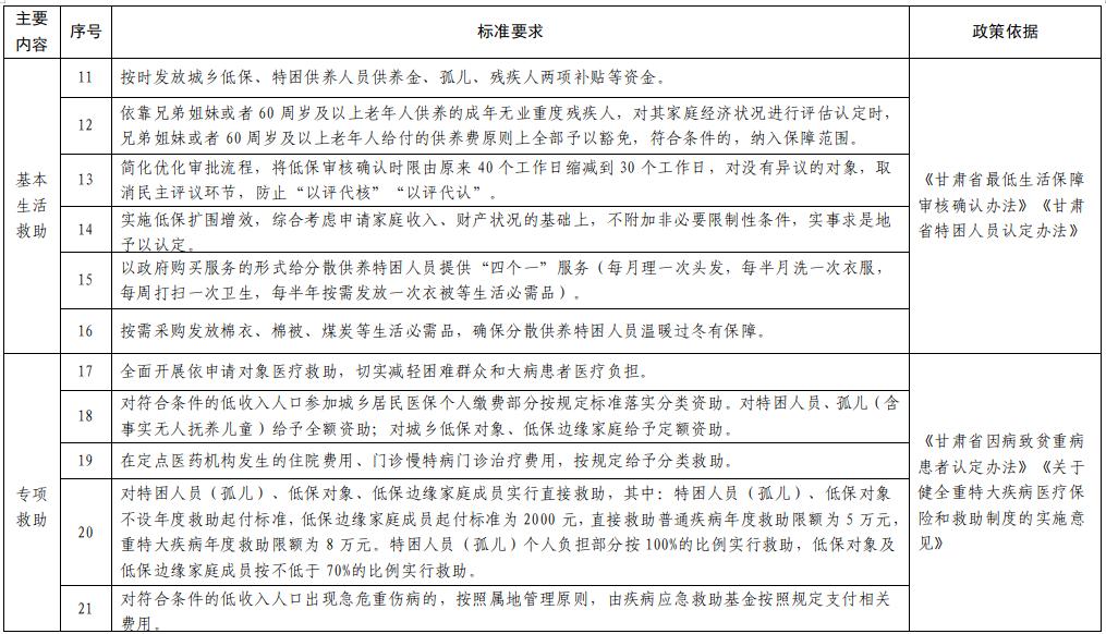
4.完善最低生活保障制度。完善按戶保和按人保相結合的低保制度,對低收入家庭中的一級、二級重度殘疾人和三級智力、精神殘疾人,以及患有醫保部門認定的重特大疾病人員和當年就醫自負費用超過上年度家庭總收入的患病人員,經本人申請,可單獨納入低保。落實就業成本抵扣、收入豁免、緩退漸退等政策,引導低保對象勞動自立。對已就業的低保對象,根據實際情況給予不超過6個月的漸退期。(責任單位:市民政局、市殘聯、市醫保局)
5.完善特困人員救助供養制度。將特困供養覆蓋的未成年人年齡從16周歲延長至18周歲。落實分散供養特困人員監護責任,完善照料服務政策措施和監管機制,持續推行“四個一”服務。加強供養服務機構建設和設施改造,提升失能(失智)特困人員集中照護能力。每個縣區至少建有1所具備長期照護能力的標準化集中供養服務機構,對有意愿的特困人員全部集中供養。到年底,生活不能自理特困人員集中供養率不低于50%。(責任單位:市民政局、市財政局)
6.完善救助標準動態調整機制。建立與居民人均消費支出掛鉤的低保標準動態調整機制,參照省級指導標準制定市級指導標準,有條件的縣區可適當提高,但不得低于市級指導標準。建立基本生活和照料護理相結合的特困供養標準調整機制,特困人員基本生活標準不低于低保標準的1.3倍,照料護理標準根據特困人員生活自理能力和服務需求分檔確定。健全完善社會救助和保障標準與物價上漲掛鉤聯動機制。(責任單位:市民政局、市財政局、市發展改革委)
(三)健全專項社會救助,完善紓困制度
7.醫療救助(含疾病應急救助):對符合條件的低收入人口參加城鄉居民醫保個人繳費部分按規定標準落實分類資助。在定點醫藥機構發生的住院費用、門診慢特病門診治療費用,按規定給予分類救助。對符合條件的低收入人口出現急危重傷病的,按照屬地管理原則,由疾病應急救助基金按照規定支付相關費用。(責任單位:市醫保局、市民政局、市衛生健康委)
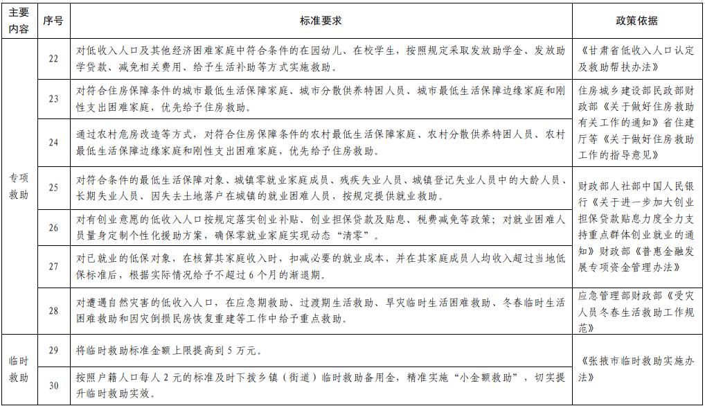
8.教育救助:對低收入人口及其他經濟困難家庭中符合條件的在園幼兒、在校學生,按照規定采取發放助學金、發放助學貸款、減免相關費用、給予生活補助等方式實施救助。(責任單位:市教育局、市民政局)
9.住房救助:對符合住房保障條件的城市最低生活保障家庭、城市分散供養特困人員、城市最低生活保障邊緣家庭和剛性支出困難家庭,優先給予住房救助。通過農村危房改造等方式,對符合住房保障條件的農村最低生活保障家庭、農村分散供養特困人員、農村最低生活保障邊緣家庭和剛性支出困難家庭,優先給予住房救助。(責任單位:市住建局、市民政局)
10.就業救助:對符合條件的最低生活保障對象、城鎮零就業家庭成員、殘疾失業人員、城鎮登記失業人員中的大齡人員、長期失業人員、因失去土地落戶在城鎮的就業困難人員,按規定提供就業救助。對有創業意愿的低收入人口按規定落實創業補貼、創業擔保貸款及貼息、稅費減免等政策;對就業困難人員量身定制個性化援助方案,確保零就業家庭實現動態“清零”。對已就業的低保對象,在核算其家庭收入時,扣減必要的就業成本,并在其家庭成員人均收入超過當地低保標準后,根據實際情況給予不超過6個月的漸退期。(責任單位:市人社局、市民政局)
11.受災人員救助:對遭遇自然災害的低收入人口,在應急期救助、過渡期生活救助、旱災臨時生活困難救助、冬春臨時生活困難救助和因災倒損民房恢復重建等工作中給予重點救助。同時,加強社會救助與其他救助政策有效銜接,推動形成救助合力。(責任單位:市應急局、市民政局)
12.臨時救助:進一步發揮臨時救助應急、過渡、銜接、補充的制度作用。根據救助對象實際情況,綜合運用發放臨時救助金、發放實物和提供轉介服務等多種救助方式,不斷提升救助效益。根據救助對象困難類型、困難程度等,分類分檔確定臨時救助標準。取消戶籍地、居住地申請限制,在急難發生地按規定通過臨時救助或生活無著流浪乞討人員救助,及時給予急難社會救助。(責任單位:市民政局、市公安局)
(四)健全主動發現機制,強化預警監測
13.建立主動發現機制。暢通急難社會救助申請和急難情況及時報告、主動發現渠道,建立健全快速響應、個案會商等“救急難”工作機制。有效發揮村社區組織、村社區干部作用,深化“大數據+網格化+鐵腳板”機制在社會救助領域的運用,建立群防群助工作網絡。(責任單位:市民政局)
14.完善動態監測平臺。建立完善低收入人口數據庫,拓展低收入人口動態監測預警信息平臺功能,完善數據錄入、數據共享、監測預警、數字監督等基本功能,科學設置預警指標,拓展監測對象范圍,形成覆蓋全市、統籌城鄉、分層分級、上下聯動、部門協同、定期更新的動態監測機制。(責任單位:市民政局、市農業農村局、市醫保局、市教育局、市人社局、市殘聯)
15.高效處置預警信息。根據低收入人口困難類型和救助需求,篩查存在風險的低收入人口,將相關信息分類推送至民政等相關部門,由相關部門依據職責提供專項社會救助或幫扶,形成救助幫扶合力,做到應納盡納、應救盡救、應幫盡幫。(責任單位:市民政局、市農業農村局、市醫保局、市教育局、市人社局、市殘聯)
(五)促進社會力量參與,形成救助合力
16.推進慈善救助。全面加強政府救助與慈善幫扶在政策、對象、信息、資源等方面的有效銜接,動員公益慈善組織、社會工作服務機構利用自身優勢通過慈善項目、社會募捐、提供服務等形式給予幫扶,彌補政府社會救助體系的“短板”和不足,形成社會救助合力。對相關慈善組織在等級評估等方面給予適當傾斜支持。(責任單位:市民政局)
17.促進志愿幫扶。支持引導社工組織、志愿服務組織、社會愛心人士開展扶貧濟困志愿服務。加強社會救助志愿服務制度建設,積極發揮志愿服務在匯聚社會資源、幫扶困難群眾、保護弱勢群體、傳遞社會關愛等方面作用。(責任單位:市民政局)
18.鼓勵社工參與。通過購買服務、開發崗位、政策引導、設立基層社工站等方式,鼓勵社會工作服務機構和社會工作者協助社會救助部門開展家庭經濟狀況調查評估等事務,并為救助對象提供心理疏導、資源鏈接、能力提升、社會融入等服務。(責任單位:市民政局)
19.促進其他救助幫扶。工會、團委、婦聯、殘聯、紅十字會等部門和群團組織、社會組織結合各自職能,共同推進困難群眾救助幫扶工作。(責任單位:市總工會、團市委、市婦聯、市殘聯、市紅十字會)
三、工作要求
健全完善社會救助部門聯席會議制度,按照黨委領導、政府負責、民政牽頭、部門協同、社會參與的原則,構建統一領導、上下聯動、各負其責的工作機制,抓好各項重點任務的落實。依托低收入人口動態監測預警系統、社會救助信息系統、核對系統和“結對關愛·愛心張掖”工程建設平臺,推進社會救助數據共享和應用,全面做好低收入家庭預警監測、資源鏈接、聯動救助。利用多種渠道積極宣傳社會救助各項惠民政策、特色做法以及工作成效,提高社會公眾對社會救助政策的知曉度,營造全社會關心關注社會救助、幫扶弱勢群體、助力共同富裕的良好氛圍。
附件:“弱有眾扶”標準要求





掃一掃在手機打開當前頁面